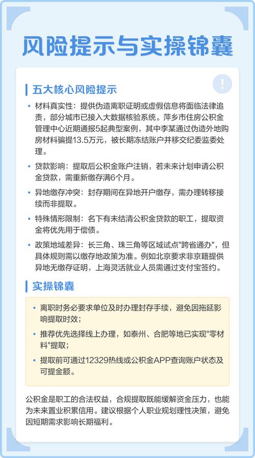
第一条 为了加强对住房公积金封存管理,维护住房公积金缴存者的合法权益,制止单位随意封存职工住房公积金帐户的行为,根据国务院《住房公积金管理条例》和《住房公积金条例》,制定本办法。
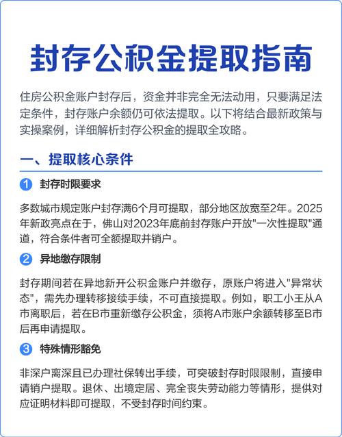
第二条 职工因下列情形之一致使住房公积金缴存中断,其住房公积金帐户无法转移且职工又不符合提取住房公积金条件时,中断缴存的住房公积金帐户应予封存;封存的住房公积金帐户为封存户:
1、单位变更或终止时,无法办理职工住房公积金帐户转移手续的;
2、职工合同期满,不再延期或合同期内被解聘,未在其它单位就业的;
3、职工辞职或被单位辞退、除名,未在其它单位就业的;
4、职工被判刑、劳教的;
5、职工与单位协议保留社会保障关系的,但本人自愿通过原单位继续缴存的除外;
6、职工进再就业中心,原单位已关闭或停产的;

7、职工停薪留职,但本人自愿通过原单位继续缴存的除外;
8、职工因其他情况中断工资收入的公积金封存提取流程,经本人申请,其住房公积金帐户予以封存。
前款第 l—4项所列系与单位终止劳动关系的封存户,第5—8项所列系未与单位终止劳动关系的封存户。
第三条 住房公积金封存户实行集中管理与分散管理相结合的原则。与单位终止劳动关系的封存帐户由市公积金管理中心封存户管理办公室(以下简称封管办)集中管理,未与单位终止劳动关系的帐户由原单位管理。职工按封存管理方式区分,前者称入管集中封存职工,后者称单位封存职工。
第四条 职工住房公积金帐户封存和封存户提取实行审批制度。与单位终止劳动关系的由封管办审核,未与单位终止劳动关系的暂委托建设银行经办行审核,经审核同意后分别由封管办和职工所在单位进行封存管理。
第五条 符合本办法第二条 1—4项规定情形的,单位应当在终止劳动关系后三十个工作日内向封管办提出封存申请。单位应填写“上海市住房公积金封存户集中管理人管清册”和“上海市住房公积金封存户集中管理人管清册汇总表”,并提供有关封存原因的证明材料公积金封存提取流程,到封管办办理职工住房公积金帐户封存审核手续。
第六条 单位变更或终止的,应提供上级有关部门批文的复印件;职工离开单位的,应提供“上海市职工退工通知单”复印件;职工被判刑、劳教的,应提供法院判决书的复印件;其他情况的,也应提供单位与职工终止劳动关系的书面材料。
第七条 封管办应在接到审核资料后七个工作日内,作出是否准予封存的书面答复。经审核准于封存的,封管办应打印出“上海市住房公积金封存户集中管理入管审核表”(以下简称审核表)交单位。

第八条 单位收到审核表后,应填写“公积金转移通知书”(以下简称转移通知书)。在办理住房公积金汇缴时,携带审核表、转移通知书及公积金汇缴资料到经办银行办理汇缴及封存转移手续,经办银行应即办理,并将封存账户转移到封管办集中管理。
第九条 入管集中封存职工符合提取住房公积金条件时,可向封管办提出提取申请,封管办应在三个工作日内作出是否准予提取的书面答复,职工凭封管办批准件到银行提取其住房公积金帐户内的储存余额。
第十条 符合本办法第二条5—8项规定情形的,职工所在单位应填写申请表,提供有关证明材料,经工会及行政盖章,向住房公积金经办银行提出封存申请。
第十一条 职工与单位协议保留社会保障关系的,单位应提供与职工签订的协保协议复印件;职工进再就业中心的,单位应提供关切、停产批文及与职工签订的进再就业中心协议复印件;职工停薪留职的,单位应提供停薪留职协议书复印件;职工因故中断工资收入的,单位应填写“末与单位脱离劳动关系职工公积金封存申请表”,并经职工本人签字。
第十二条 经办银行应在接到封存申请之日起三个工作日内作出是否准。
办理条件播报
职工在下列情况下办理住房公积金账户的封存手续:
(1)被兼并或破产企业的职工未与新单位签订劳动合同的;
(2)职工所在单位撤销的;

(3)职工与单位解除劳动合同、未重新上岗的;
(4)职工辞职或被单位辞退、开除、未重新上岗工作的;
(5)职工在服刑、劳教期间的;
(6)经批准缓缴住房公积金的单位在批准缓缴期限内的;
(7)其它原因需要封存的。
职工账户在封存状态时不能申请住房公积金贷款公积金封存提取流程,但因购买自住住房的可以提取账户内余额。


